欢迎访问河南研浩电子科技有限公司【官方网站】网站!
致力于打造专业的位置服务平台
位置即是价值,数据就是未来

18736030092

解决方案

当前位置:网站首页 > 解决方案

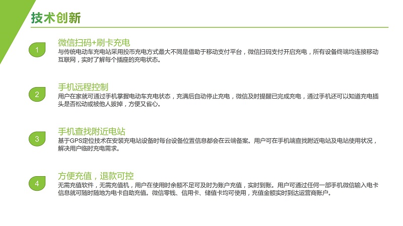
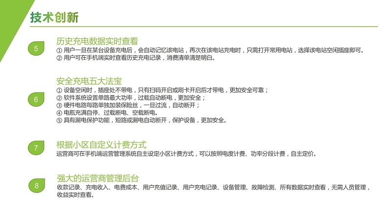
智能充电桩 解决方案
智能充电桩 解决方案

友情链接

河南研浩电子科技有限公司 河南研浩电子科技有限公司【官方网站】 百度

咨询服务电话


18736030092

地址:河南省郑州市高新技术产业开发区瑞达路96号创业中心2号楼

COPYRIGHT BY 河南研浩电子科技有限公司【官方网站】 ALLRIGHT RESERVED 豫ICP备2021019116号-1

免责声明本站部分内容来自网络如有侵权请联系我们立即删除